时间:2024年1月24日 周三 19:00
宣讲方式:【立信国际财经学院官方】视频号在线直播
介绍内容:
学院介绍
伦敦大学1+3项目
国际本科名校2+2项目
英美澳国际本科3+1项目
互动答疑
讲解人:立信国际财经学院招生老师
以下为学院项目介绍:
01/立信国际财经学院介绍
上海立信会计金融学院是一所会计、金融特色鲜明的公办全日制普通高等学校,由原上海立信会计学院和原上海金融学院于2016年6月合并组建而成。立信教育事业由著名教育家、会计学家、“中国现代会计之父”潘序伦先生于1928年创办。在90多年的办学历史中,学校被业界誉为中国现代会计教育的发祥地之一和未来金融家摇篮。2018年12月,学校被列为上海高水平地方应用型高校建设试点高校。
立信国际财经学院是上海立信会计金融学院的直属单位,学院以培养具有国际视野、专业能力、持续学习、创新思维、行业领先的国际精英人才为目标。自2005年起,基于国际会计与金融等优势学科,开设了国际本科、国际硕士预科等国际精英教育课程。通过CFA、ACCA、FRM、CMA 、CPA等资格证书培训的展开以支撑国际精英人才的专业能力培育,并打造了系列高端培训课程体系,助推与保障拔尖且具有国际视野精英人才的持续学习、创新思维和行业领先。
学院的优势有:
全国首批出国留学项目院校
中国留学服务中心合作院校
国家级特色专业:会计学、金融学
通过AACSB认证首家地方财经类院校
18年国际教育的成功办学经验,3000+名学生的选择

02/国际本科项目介绍
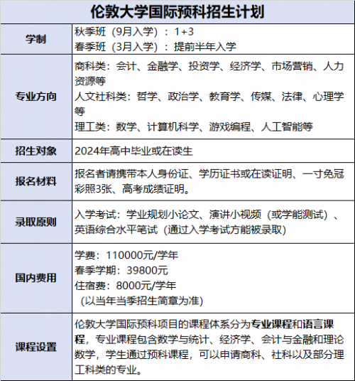
(1)伦敦大学国际预科1+3
项目优势:本院为伦敦大学项目在中国华东区唯一官方授权的教学中心,2023伦大预科班学生100%获得了QS世界前100大学的Offer
伦敦大学(简称为UOL)是由伦敦的十几所高校和研究机构组成的大学行政系统,是世界上最具影响力的公立大学联邦体。伦敦大学国际预科项目是英国最高水平的大学预科项目之一,课程由伦敦政治经济学院设计,伦敦大学统一管理,授权上海立信会计金融学院为中国华东区唯一官方授权中心,凡被伦敦大学国际预科录取的学生,可注册获得伦敦大学官方学籍,并享有以下权益:
✔伦敦大学官方学生账号
获得伦敦大学最新活动与讲座通知
掌握伦敦大学关键活动时间节点
✔共享预科课程线上学习资源
伦敦大学VLE学习平台
四门专业课教材
学生学习指南
复习讲解视频
学生学习讨论论坛
专业课复习讲解视频(由负责该门课程教材编写的LSE教授亲自讲解)
✔可使用伦敦大学线上图书馆(该图书馆提供图4数据库模块的使用权)
✔开通伦敦大学官方邮箱

授权上海立信会计金融学院为中国华东区唯一官方授权中心
项目招生计划


部分目标院校
(2)国际本科名校项目2+2
项目优势:精英人才培养模式,为学生提供更多实践机会,提高综合能力
该课程与海外大学学分互认,既可申请国外一流的研究型名校,也可选择具有特色的高口碑大学,满足不同学生的升学需求,且海外合作院校均可在中华人民共和国涉外监管信息网上查到,被中国教育部认可!符合认证条件的学生,可获得中国(教育部)留学服务中心的学历学位认证书。

部分offer展示
项目招生计划


部分目标院校
(3)英美澳国际本科3+1(春季班为2.5+1)
项目优势:英国高等教育文凭项目官方授权,具有保障
为促进中英两国的教育合作与交流,培养国际化高层次应用型人才,中国(教育部)留学服务中心于2003年引进了英国高等教育文凭项目(即SQA),将国外的优质课程与国内高校的优质教育资源相结合,突出以人为本,以学生为中心的办学理念,开创了以出国、就业为导向的国际化高层次应用型人才培养的新模式,提供了在国内接受国外优质教育资源教育的机会,为学生和家长节省了昂贵的留学费用,开创了跨境教育的典范,成为一条经济、稳妥的留学新途径。
2017年12月,英国高等教育文凭项目写入《中英高级别人文交流机制第五次会议联合声明》。同时,中国(教育部)留学服务中心为符合条件的项目学生提供学历学位认证、档案存放、落户派遣、回国工作信息等配套服务。
立信国际财经学院英美澳国际本科项目具有苏格兰学历管理委员会官方授权,教育部留学服务中心权威合作,项目学历认证具有保障!

苏格兰学历管理委员会官方授权

立信国际财经海外合作院校可在中华人民共和国涉外监管信息网上查到,被中国教育部认可!符合认证条件的学生,可获得中国(教育部)留学服务中心的学历学位认证书。
项目招生计划

03/本院国际本科项目特点
办学主体:公办院校
师资:中外教师结合教授
住宿和餐饮:均位于上海立信会计金融学院校内,校内宿舍、校内食堂
办学时间:18年国际教育的成功办学经验
权威保障:中国(教育部)留学服务中心官方备案项目,学历学位可认证
优势专业:会计、金融
院校协议:本院部分项目与国外合作院校签有相关对接协议,安全可靠
校园参观:各项目均有校园参观日,可实地考察
校内活动:开展丰富的学生社团活动和企业参观活动,鼓励学生参加
提示:该内容转载自其它媒体,本网发布目的在于传递更多信息,并不代表本网赞同其观点和对其真实性负责,该内容仅供读者参考。
① 凡本站注明“稿件来源:中国教育在线”的所有文字、图片和音视频稿件,版权均属本网所有,任何媒体、网站或个人未经本网协议授权不得转载、链接、转贴或以其他方式复制发表。已经本站协议授权的媒体、网站,在下载使用时必须注明“稿件来源:中国教育在线”,违者本站将依法追究责任。
② 本站注明稿件来源为其他媒体的文/图等稿件均为转载稿,本站转载出于非商业性的教育和科研之目的,并不意味着赞同其观点或证实其内容的真实性。如转载稿涉及版权等问题,请作者在两周内速来电或来函联系。




中国教育在线



